1688代运营公司/1688严选/行家选成长体系全变!小心稀里糊涂踩坑丢利润
浏览:140次 时间 2025-12-02 09:04:22
本文笔者:尤丽芳(25年资深互联网老兵)抖音号:ohkey15857409235 微信号:15857409235
宁波奥凯盛鼎信息科技有限公司创始人,擅长工业品网络营销,聚焦平台:阿里诚信通,抖音短视频等社媒,搜索引擎如百度等AI推广
1688代运营公司/1688严选/行家选成长体系全变!小心稀里糊涂踩坑丢利润
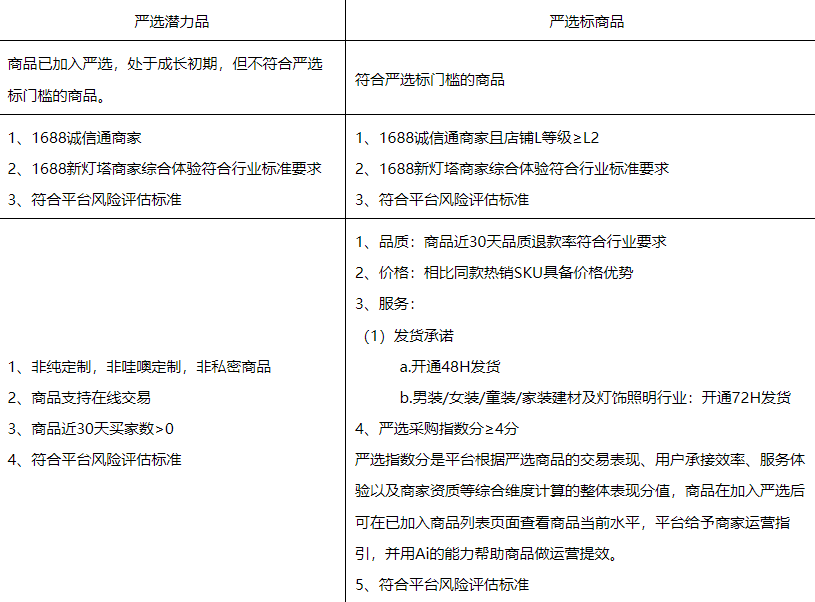
各位做1688的老板们注意了!严选和行家选的标签,和成长体系全变了。现在的严选,分为严选潜力品和严选标商品,行家选也一样。但是有一个大坑:“潜力品”在前端不显示标签了,只有你自己在后台能看见。
这就带来了一个隐患:你商品多,万一没留意,老客户通过线下联系买了你的“潜力品”,这笔交易平台可能会扣你5%手续费!那怎么成为能亮标的“严选标品”呢?

主要门槛是:店铺L2以上,新灯塔分数达标,品质退款率合格,价格有优势,并且要开通48或72小时发货。
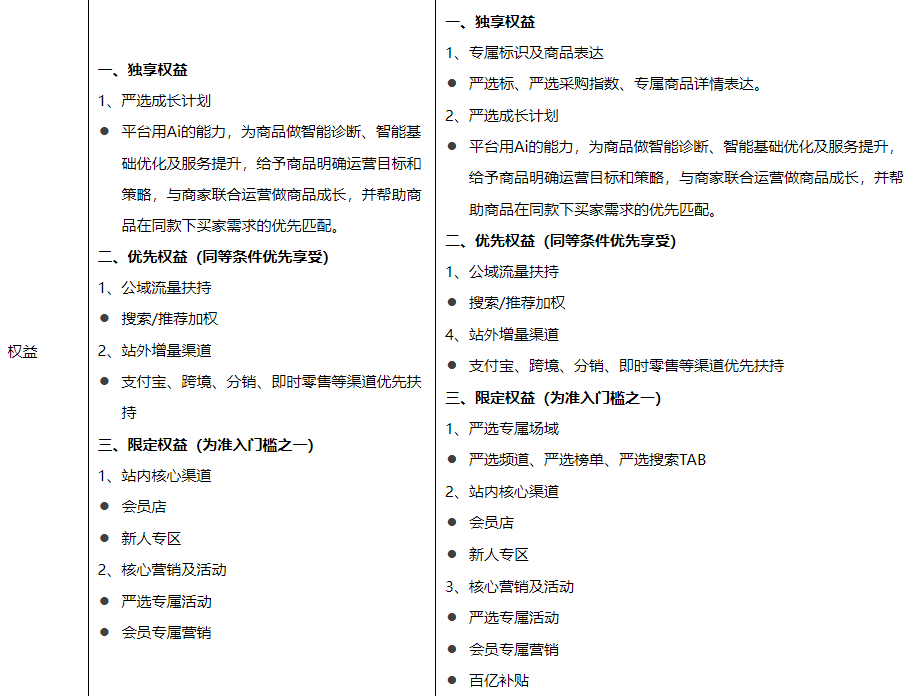
权益主要是公域流量扶持,以及支付宝、跨境这些站外渠道的优先推荐。具体可以看这张图。


这次更新后,体系更简单了,但老板们一定要管好自己的商品,别稀里糊涂被扣了钱。
我是小峰老师,专注阿里运营12年。解决大家不会做阿里,没时间做阿里的难题。
奥凯(www.oheky.cn)专注工业品网络营销16年,专注:阿里巴巴、社媒营销(短视频 + 软文)及以百度为首的搜索引擎等。服务模式有2种:代运营和一对一陪跑。服务过上市公司,也服务过个人小工厂。公司价值观:正心正念做人,诚心诚意做事。有问题可咨询:15857409235或加V: aokai6666,昵称: 阿里巴巴运营+抖音运营(官微)。


